
海德体育注册官网对口单独招生及综合评价招生将于2月21日8:00-28日17:30进行报名。报名咨询热线:0898-38289966、0898-38283750。
招生政策
(一)海南省中职应往届毕业生:
海南省户籍或学籍的应往届中职毕业参加对口单独招生考试入学可享有10000元(入学和毕业各5000元)的学费补助。
(二)退役军人:
退役证明为自主择业类型且退役满一年的退役军人可享受国家资助全额学费;还可按国家规定获得退役士兵国家助学金:3300元/人/年。
(三)其他资助政策:
符合条件的学生依据国家奖助学金评审办法的相关规定提出申请,经学校评审通过可获得:
1.国家奖学金:8000元/人/年;
2.国家励志奖学金:5000元/人/年;
3.海南省优秀贫困学校生:4000元/人/年;
4.国家助学金:特殊困难3800元/人/年;家庭困难2800元/人/年;
5.助学贷款:被录取新生可向入学前户籍所在县(市、区)的学生资助管理中心或金融机构申请办理“生源地信用助学贷款”,每人每年可高达12000元;
6.勤工俭学:学校每年为贫困学生提供大量勤工俭学岗位。
报名条件
遵守中华人民共和国宪法和法律,已从高级中等教育学校毕业或具有同等学历、身体符合相关要求,同时分别符合高职对口单独招生、综合评价招生相应类别条件之一的人员均可申请报考。
(一)高职对口单独招生
1.我省中等职业学校应往届毕业生。
2.我省普通高中学校往届毕业生。
3.有我省户口的省外中等职业学校应往届毕业生。
4.有我省户口的省外普通高中学校往届毕业生。
(二)综合评价招生
完成了我省普通高中学业水平合格性考试,并取得相关科目成绩的高中毕业生。
招生专业


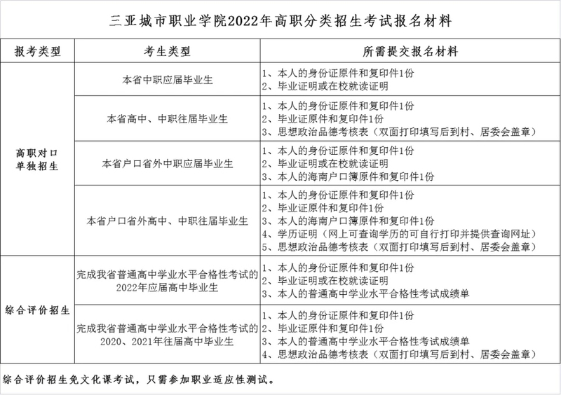
报名材料


以上报名材料现场提交,经招生办审核后,原件由考生带回,复印件由招生办留存。
报名程序
考生到学校提交报名材料(海德体育注册官网6号楼一楼招生办公室),接受审查人员对报名材料的核查,填写《考生提交材料清单及诚信承诺书》,领取报考卡,现场采集身份证信息及拍摄电路照片。
海德体育注册官网

海德体育注册官网是教育部备案的
三亚市第一所独立设置的高等职业院校
国家级最具有教育特色品牌院校
教育部首批现代学徒制试点院校
教育部1+X证书制度试点院校
省级高校特色实验(实训)教学示范中心

城院坐落在海南省三亚市吉阳区抱坡路100号
校园环境优美、建筑别具特色
毗邻三亚湾、大东海、亚龙湾、海棠湾等
一线海景名胜,是理想的学习生活之地
01
应用英语(国际专本连读)
专业代码570202
设计课程:雅思英语阅读、雅思英语听力、雅思英语口语、雅思英语写作。
培养方向:应用英语专业(国际专本连读方向)培养具备扎实的英语听、说、读、写语言应用能力,同时具备国际视野、创新精神和独立解决问题能力的国际化全方位人才。本专业衔接澳大利亚、加拿大、英国、马来西亚海外合作院校各专业本科方向,为学生提供留学深造机会并同时获取国内大专和国外本科学历。


02
计算机应用技术 专业代码510201
课程设计:计算机基础技能、计算机网络技术、软件开发语言(C、C#、PHP)、数据库开发模块、Web开发等
就业方向:本专业培养基于Web开发技术,具有Web开发和维护能力,掌握Web开发过程中的分析、编码、测试和维护等知识与技能,掌握数据库系统的设计和使用能力,具有网络的基本应用能力,能胜任各类数据库运维、计算机软硬件运维、网站开发等工作的高素质技能型人才。

(课堂实训)
03
建筑工程技术 专业代码440301
课程设计:建筑CAD:建筑施工平面图绘制、建筑施工立面图绘制、结构详图绘制、剖面图绘制;BIM建模与应用教程:土建专业建模、 建筑设备专业建模、标注、注释与出图、BIM成果发布。
培养方向:建筑单位、设计院、工程监理单位、工程管理单位、造价咨询公司、各类建筑施工企业、BIM咨询企业。


(实训课堂)
04
室内艺术设计 专业代码550104
专业课程:住宅设计、室内设计表现技法、空间形态设计、室内设计与创意项目制作、室内装饰材料预算、草图大师应用。
培养方向:本专业培养室内艺术设计与制造管理的基础理论和专业知识,了解室内艺术设计专业的发展动态,能初步从事室内艺术设计工作,具有从事室内艺术设计、施工、科研与管理工作的基本技能,具有较高的设计创意、审美和动手能力。


(学生作品展览)
05
建筑消防技术 专业代码440406
课程设计:消防安全技术、自动灭火技术、电气消防工程技术、建筑消防员技能培训、广联达应用、消防工程造价、消防CAD。
培养方向:本专业培养适应行业和地方经济社会发展需要,具有扎实专业知识、过硬专业技能、突出实践能力、精益求精的工匠精神,能够从事消防安全管理、消防工程设计、施工、安装调试、采购、维保验收等工作的高素质技术技能型人才。


(建筑制图与识图技能大赛)
06
新水电汽车技术 专业代码460702
专业课程:汽车电工电路技术、新水电汽车维护与保养、新水电汽车电气设备、新水电汽车故障诊断、充电系统验收与维修等。
培养方向:本专业培养学生掌握新水电汽车构造与工作原理,具备现代汽车维修技术、新水电汽车验收与诊断技术、新水电汽车智能控制技术等核心技能,能从事新水电汽车故障诊断与维修、新水电汽车装配与调试等工作,具有较强的独立学习能力、实践创新能力、可持续性发展的高端技术技能人才。


(课堂教学)
07
数字媒体艺术设计 专业代码550103
专业课程:动画制作、网页设计、摄影基础、高级语言程序设计、视听语言数字视音频编辑、节目策划与执行。
培养方向:本专业培养具有良好的科学素养和美术修养、既懂技术又懂艺术、能利用计算机新媒体工具进行艺术设计和创作的复合型应用人才。能较好地掌握计算机技术,熟练掌握数字媒体软件,能应用数字媒体创作工具从事平面设计、网络媒体制作、游戏、动画制作、数码视频编辑以及研发。


(学生作品)
08
信息安全技术应用 专业代码510207
专业课程:离散数学 工程数学 数据库 数据结构 信息安全工程、 密码技术等。
培养方向:专业旨在培养具备信息安全与管理基本技能、具备计算机网络与信息安全基础知识、能从事网络安全规划与实施、网络服务器配置和管理、主流信息安全产品的部署与调试、网络渗透于防御技术、信息安全技术服务与咨询的技术技能型人才。

(华为1+X《网络系统建筑与运维职业技能等级证书考试》)
09
大数据与会计 专业代码530302
专业课程:基础会计实务、财务会计、会计电算化、成本计算与管理、税费计算与申报、财务管理实务、经济法、管理会计、财务报表分析。
培养方向:本专业培养能掌握会计学科的基本理论和基本知识,获得助理会计师的基本训练,具备初步的企业会计工作组织、会计核算与分析、财务审计等相关专业工作能力、创新能力的应用性专门会计人才。本专业培养计划设置智能财税方向和大数据财务分析方向。


(学生实习)
10
电路商务 专业代码530701
专业课程:电路商务理论与实务、计算机网络基础、电商美工、网页设计与制作、现代物流基础、网络营销实务、电路商务数据分析等。
培养方向:本专业培养掌握电路商务、网站建筑与管理、市场调查、商务谈判等基本理论知识,具备电路商务平台,网络营销、客户管理与服务、网站建筑运营等基本技能,从事营销管理、网站建筑运营、客户管理与服务等复合型技术技能人才。


11
现代物流管理 专业代码530802
专业课程:仓储管理实务、运输与配送管理、物流服务与客户管理、物流信息技术与应用、物流包装与加工、供应链管理等。
培养方向:本专业培养具有扎实的现代化、国际化的物流管理和物流工程的理论、知识和方法,掌握必须、够用的专业知识,面向现代物流业,培养从事物流系统的运营管理、市场开展、物流技术应用开发、物流服务等工作的复合型技术技能人才。


12
市场营销 专业代码530605
专业课程:市场营销原理与实务、电路商务与网络营销、零售实务、客户管理与服务、广告策划与营销、顾客心理分析、电路商务数据分析等。
培养方向:本专业培养具备管理、经济、法律、市场营销等方面的知识和能力,掌握营销管理、客户沟通管理、营销策划、市场调查和咨询基本技能,在工商企业、旅行企业、贸易企业或其他相关销售行业等复合型技术技能型人才。


13
劳力资源管理 专业代码590202
专业课程:管理原理与实务、劳力资源管理、劳力资源规划、劳力资源招聘与配置、劳力资源培训与开发、绩效管理、劳动关系管理等。
培养方向:本专业培养掌握现代劳力资源管理的基本理论,具备员工招聘与培训、薪酬管理、人事测评、劳动关系处理的能力,具有良好的敬业精神和职业道德,在党政机关、企事业单位从事劳力资源管理以及相关行政管理工作应用型专门人才。


14
烹饪工艺与营养 专业代码540202
专业课程:基本功训练、西餐工艺、冷拼与食品雕刻技艺、面点制作技术、烹饪原料知识、酒水知识与酒吧管理、中国饮食文化、中国名菜制作等。
培养方向:本专业培养适应珠三角地区餐饮业发展需要地,面向餐饮企业中、西餐厨房生产、管理第一线,从事中式烹调、西式烹调、中西点心制作工作。就业岗位为各类国内外酒店、企事业餐饮部门的职业厨师、膳食管理员或营养配餐员、中级烹饪与营养教师、以及自主创业等。



15
省级骨干专业
旅行管理 专业代码540101
专业课程:旅行学概论、管理学原理、旅行心理学、旅行经济学、导游业务、景区服务与管理、旅行社经营与管理等。
培养方向:本专业主要培养旅行社导游员、旅行社计调员、旅行社销售员、旅行社外联人员、旅行社接待人员;酒店前厅、客房、餐厅服务与基层管理人员;拓展就业岗位:景区讲解员等岗位、酒店和旅行社人事助理、营销人员。


16
高速铁路客运服务 专业代码500113
专业课程:形体与形象设计、高速铁路概论、高铁服务礼仪、铁路运输地理、高速铁路客运组织、高速铁路行车组织、高速铁路运输经济法规、高速铁路客运英语等。
培养方向:本专业主要就业岗位面向高铁、普铁和城市轨道交通列车长、列车值班员、列车员、客运员、乘务员、安检员等,同时还可面向航空乘务方面相关岗位,就业范围极为广泛。


17
空中乘务 专业代码500405
课程设计:民航概论、民航乘务英语、民航服务礼仪概论、民航安全与应急处理、空乘人员面试技巧、航空保健与急救、酒吧酒水、空乘形体训练及舞蹈等。
培养方向:本专业立足民航业和旅行业发展需要,培养具有良好职业道德、较强岗位实践能力、岗位专业综合服务能力及岗位应变能力和可持续发展能力的,从事客舱服务、民航地面服务、旅行酒店及其他管理服务等工作的高技能人才。



18
婴幼儿托育服务与管理
专业代码520802
专业课程:幼儿舞蹈与创编、幼儿教育与游戏活动设计、幼儿简笔画、幼儿教育学、婴幼儿食品卫生与安全、普通话与教师口语等。
培养方向:本专业培养具有促进婴幼儿身心健康发展、提供婴幼儿健康指导及健康管理等相关理论和专业知识,具备从事婴幼儿身心健康教育及管理领域工作的职业能力和技能,具有良好职业道德和职业素养,能够胜任婴幼儿教育和健康管理机构、儿童营养研发和运动研究机构等岗位工作的高素质技术技能专门人才。

19
视觉传达设计
培养方向:本专业学生系统掌握必需的视觉传达设计理论和艺术美学的原理知识,了解视觉传达设计的品牌设计、排版印刷、书籍与包装、交互设计等专业领域,具备较强的设计创意能力、设计表现能力及相关设计软件熟练应用的能力,同时具有较强的设计策划能力、管理能力和设计实践能力。本学科方向培养的毕业生能成为视觉传达设计相关企业、设计所(公司)从事艺术设计的高级专门设计人才,可从事视觉传达设计相关教学、科研工作和相关行业的技术与管理的工作。
就业方向:设计类机构:室内空间艺术设计、陈列展览设计、配饰设计、会展设计;传媒类机构:广告设计制作、产品包装设计、新媒体广告设计。


20
物联网应用技术
培养方向:本专业培养德、智、体、美、劳全面发展,具有良好的职业道德,精益求精的工作态度,追求完美的创新精神,可持续发展的基础能力,掌握必须、够用的专业知识和熟练的专业技能,面向物联网行业的生产、管理、服务一线,从事物联网行业第一线岗位需要和具备物联网应用技术业务的实际工作能力的高素质技术技能型人才。
就业方向:从事物联网系统集成、安装和调试、编程、测试和售后服务等岗位群,从事物联网应用系统集成、安装调试、维护,以及相关软件开发和测试等工作。